观察丨2026年信用建设工作要点方向
作者:源点credit 文章来源:本站 点击数:
次
更新时间:2026/3/27 10:35:05
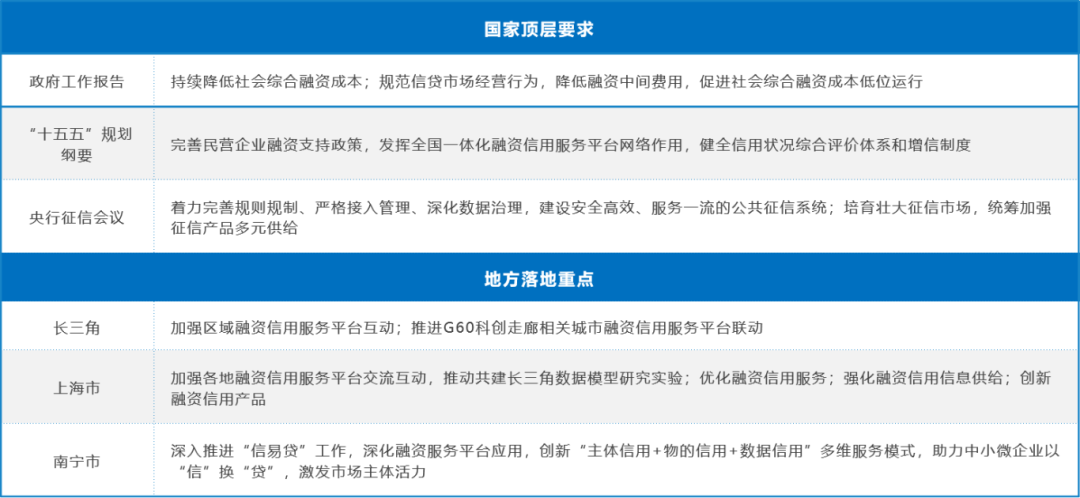
近日,全国两会落下帷幕,政府工作报告与“十五五”规划纲要先后发布,央行也紧接着召开了2026年央行征信工作会议,总结梳理相关内容,可一窥接下来全国信用工作的总体风向与工作重点。
与此同时,长三角区域、上海市、南宁市等地区围绕区域信用合作和地方信用工作要点等方面,出台了2026年信用建设工作重点,直观体现“十五五”开局的信用工作方向,源点小编将国家顶层要求与地方落地重点进行对比,集中在以下几大核心方向:
2026年作为“十五五”的开局之年,各地对今年信用工作作出的部署,立足全局,有序推进各地区、各行业、各领域信用建设持续向好,体现了信用工作从“基础建设”向“深度应用”的战略转型,促进社会信用体系建设实现高质量发展。
